蘋果最新的 iPhone 17 和 iPhone 17 Pro 系列已經在 9 月 19 日正式開賣,不少人透過蘋果官網預購、各大電商或通路商下單,但拿到手的第一時間開箱要怎麼確認這台 iPhone 是否正常?本篇就整理了一份「iPhone 17 驗機流程教學」,只要照著 19 個步驟檢查,就能快速確認新機的硬體和外觀是否正常。

iPhone 17領機與驗機前準備事項
註冊 Apple ID帳號
在 iPhone 17 開機後,會需要先登入 Apple ID 帳號與密碼,建議先提前註冊申請 Apple ID 帳號,領機時就可直接登入。

更換Nano-SIM卡
iPhone 17 系列採用的是 Nano-SIM 卡,也是目前最小張的 SIM 卡,Nano-SIM卡尺寸為12mmx9mm,如果不確定可以到電信門市確認,或要求更換成 Nano-SIM 卡。
並且要檢查 SIM 卡座是否平整、SIM卡有沒有刮傷以及污垢?能否正確讀取電信,有些用得比較久或是常出現訊號收不到情況,很有可能是 SIM 卡問題,也可以要求電信公司門市要求更換新卡片。

準備 iPhone 17 充電頭
從 iPhone 12 開始,蘋果為了提倡環保,已經不再贈送充電頭,防止製造更多電子垃圾,就連同 iPhone 17 也是採用相同策略,裡面不會附贈充電器,如果你沒有PD快充頭,建議可以透過底下選購:

iPhone 17驗機檢查注意事項:18招領機時必需檢查項目
1. 檢查外盒
不管是 iPhone 17、iPhone Air 或 iPhone 17 Pro 外盒,都已經沒有塑膠包膜,全部採用盒底上下兩側環保塑膠紙膠帶封條,確認是否有被撕過痕跡。
要是有 UV 紫外線探照設備,也能檢查是否有UV防偽標籤和QR Code 條碼(查詢技巧)。

2. 確認附贈配件
拆開外盒後,檢查 iPhone 17 或 iPhone 17 Pro 盒內所附贈的配件,需要有白色 USB-C 編織線、SIM退卡針和說明書三種。(蘋果從 iPhone 16 起不附贈 Apple Logo 貼紙。)

3. 確認機身外觀
檢查 iPhone 17 或 iPhone 17 Pro 表面與邊緣是否有刮傷、撞傷、異物黑點或是掉漆情形,甚至可以開啟螢幕畫面,檢查是否有異常黑點或亮點。

4. 零件聲
大拇指輕壓右側電源鍵,拿起 iPhone 17 在耳邊搖一搖,聽看看機身內有無小零件鬆脫聲音。
5. 螢幕亮點
螢幕是否有漏光、出現綠線、亮點問題,可以透過「線上測試螢幕網站」進行測試。

6. 相機閃光燈與鏡頭入塵
檢查前後鏡頭拍照是否正常,閃光燈是否能閃爍,並往一張全白紙拍照看看有無黑色小斑點,如有就是所謂的鏡頭入塵,有些入塵會是在鏡頭內,就跟灰塵一樣,可透過手電筒照射看看鏡頭內,要是有問題就算是有瑕疵。

7. IMEI與序號是否相符
檢查包裝盒與手機的IMEI與序號是否相同,在外盒與iPhone設定內進行檢查(8種方式查詢iPhone序號)
- IMEI:SIM卡插槽、手機外盒、手機背面
- 序號:「設定」>「一般」>「關於本機」,能看見序號

8. 開通日期
檢查iPhone 17 開通日期是否正確,詳細能透過「iPhone開通日查詢教學」。

9. 實體按鍵
測試 iPhone 17 機身右側電源鍵和拍攝按鈕、左邊音量增減鍵與動作按鈕是否有效果。

10. 螢幕觸控
檢查螢幕觸控是否正常,可透過右上角滑出控制中心與左上角滑出通知中心,並在解鎖畫面長按手電筒或相機按鈕是否能開啟,另外可以按壓APP約三秒進入抖動模式,並且按住APP繞螢幕邊緣一次,看是否都會正常,瀏海款 iPhone 手勢教學可看這篇瞭解。
或是可以利用「線上測試iPhone螢幕觸控網站」檢查,點擊「Start Test」後,就可以滑動整個螢幕確認是否都正常。

11. 方向感應
可開啟 iOS 系統內建指南針App(主畫面往下滑搜尋“指南針“),將 iPhone 17 設備前後左右傾斜測試看看與原地360轉一圈看看方向感應器有無效果。
12. 錄音、通話
透過 iPhone 17 撥打電話測試,確認麥克風收音是否正常,或是也可以直接用FaceTime或LINE打給朋友試試看。
13. 喇叭揚聲器
確認iPhone 17喇叭位於機身頂部聽筒與下方右側喇叭皆可正常播放聲音。 注意iPhone底部左側是麥克風、右側是喇叭孔,千萬不要誤認為iPhone底下是左右兩側都是喇叭聲道唷!詳細可點我了解。
14. 充電孔
將盒內附贈的 USB-C 充電線,直接插入 PD USB-C 充電器進行充電測試,確認iPhone 17是否能正常充電。

15. 藍牙
透過 iPhone 17 開啟內建 iOS「設定」>「藍牙」,將藍牙開啟看看周圍能不能偵測到藍牙設備或連結,如有 HomePod 或 AirPlay 設備也能嘗試投影播放看看。
16. 拍照與閃光燈
開啟內建「相機」APP,透過 iPhone 17 前後鏡頭都各拍攝一張照片看看,並強制開啟閃光燈看看是否都有問題。
17. 訊號檢查
- 【 門市當場測試 】
4G / 5G:訊號直接開啟網路來靠手機上網看看。
GPS:打開Apple Map或Google Map直接測試定位。 - 【 家裡測試 】
WiFi:到有WiFi場域或是家裡有架設WiFi路由器測試看有無問題,檢查看是否會突然斷線或是無法連上情形。
藍芽:找看是否有藍芽設備配對看看。
延伸閱讀:iPhone訊號強度怎麼查?教你一招查出真正4G/5G訊號強度

18. Face ID
可透過 iOS 內建「設定」>「Face ID 與密碼」內即可設定 Face ID 掃臉功能,如果可正常製作就沒問題。(Face ID設定 教學)

19. 螢幕保護貼
不要誤信網路上傳聞 iPhone 17 系列不能貼保護貼不實說法,就算蘋果替 iPhone 17 螢幕額外加入 AR抗反射鍍膜,強烈建議一定要貼避免螢幕刮傷,更不會造成把鍍膜一起撕毀問題,詳見「iPhone 17螢幕保護貼毀掉抗反射鍍膜?看懂貼膜影響與解決方法」。

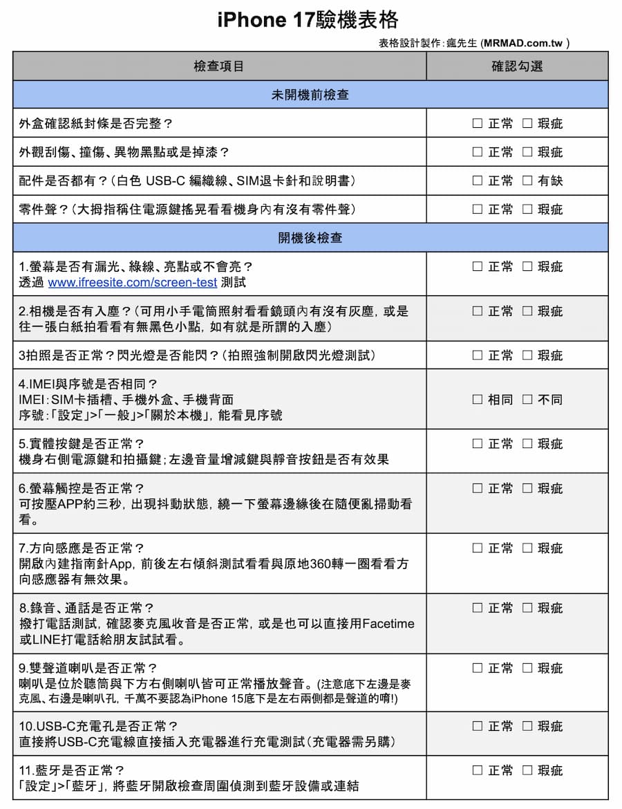
iPhone 17驗機表格下載
最後瘋先生也替大家準備一份「iPhone 17驗機表格」,能夠讓你直接列印與確認「點我下載iPhone 17驗機表格」。

要是回到家想要詳細檢測硬體是否有異常,也推薦直接安裝「手機醫生」APP,可以檢測手機硬體是否有問題或瑕疵,詳細教學如:
如何檢查二手 iPhone 17 檢查確認是否拼裝機
如果打算想買二手 iPhone 17 可利用底下幾點進行檢查與確認,就能快速分辨買到的二手 iPhone 是不是拼裝機,最大機率還是會買到的是非蘋果原廠電池,可以透過底下幾個方法檢查:
想了解更多Apple資訊、iPhone教學和3C資訊技巧,歡迎追蹤 瘋先生FB粉絲團、 訂閱瘋先生Google新聞、 Telegram、 Instagram以及 訂閱瘋先生YouTube。